Leetcode 61.旋转链表.md
小于 1 分钟
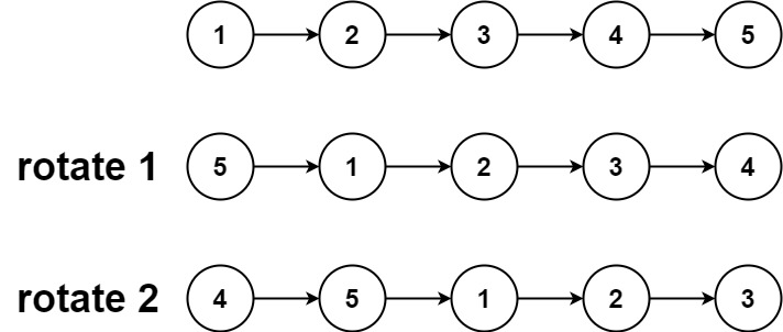
给你一个链表的头节点 head ,旋转链表,将链表每个节点向右移动 k 个位置。

思路:
- 计算链表长度
- 找到 k取模链表长度 (k % length) 开始的子链表
- 拼接子链表和原链表(被截取后的部分)
/**
* Definition for singly-linked list.
* struct ListNode {
* int val;
* ListNode *next;
* ListNode() : val(0), next(nullptr) {}
* ListNode(int x) : val(x), next(nullptr) {}
* ListNode(int x, ListNode *next) : val(x), next(next) {}
* };
*/
class Solution {
public:
ListNode* rotateRight(ListNode* head, int k) {
if(k == 0 || head == nullptr || head->next == nullptr) {
return head;
}
int len = 0;
ListNode* p1 = head;
ListNode* tail = head;
while(p1) {
++len;
tail = p1;
p1 = p1->next;
}
k = k % len;
ListNode* pre = findFromEnd(head, k + 1);//倒数第K+1
tail->next = head;
head = pre->next;
pre->next = nullptr;
return head;
}
ListNode* findFromEnd(ListNode* head, int N) {
ListNode* fast = head;
ListNode* slow = head;
while(N--) {
fast = fast->next;
}
while(fast) {
fast = fast->next;
slow = slow->next;
}
return slow;
}
};